令和3年度補正予算のPRリーフレットが公開
目次
2022年の支援制度や補助金・助成金・融資の見通しが分かるPR資料が、中小企業庁から公開されています。内容を順次チェックしてみましょう。
【2022年の補助金動向が分かる】PRリーフレットが公開されました

俯瞰的にみられる概要資料と、詳細資料が公開されています。この中でも注目すべき新情報について、ピックアップしていきましょう。
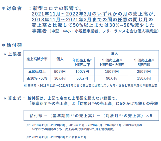
事業復活支援金の概要

事業復活支援金は、以前に話題になった持続化給付金と同様、条件を満たせばお金を頂ける給付金の仕組みにあたります。売上の減少要件を満たすことが、支給条件となります。
注意すべきは、別紙で公開された給付金支給額の計算式です。

こちらの資料にもある通り、基準期間の売上高-対象月の売上高×5という計算方法になっています。基準期間は、2018年から2021年の11月~3月各月であることから、コロナの影響が生じ始めた2020年11月~3月も比較対象となることがポイントです。この期間も比較対象となることで、創業して1年程度の事業者も支給対象となり得ることからありがたいですね。
資金繰りの支援

政府系金融機関(日本政策金融公庫や商工中金)の実質無利子・無担保融資が引き続き実施される見通しです。無利子・無担保でお金を借りられるケースは多くないため、普段借入を余り実施しない事業者の方でも、中小企業診断士の立場からは借り入れを申し込んでみることをお勧めしています。何かあったときにどれだけ手元資金が厚いか、が、生死を左右することも多くありますので、借入も引き続き検討してみてくださいね。
ものづくり・商業・サービス補助金(2022年度版)

通常枠の上限が750万円、の他、賃上げや雇用拡大を推進する類型やデジタル枠・グリーン枠など、目新しい申請枠も登場しています。IT導入・活用は申請を行う際にも重要な観点となりますので、是非、これを機会にシステム化・生産性向上などを検討してみて下さい。
小規模事業者持続化補助金(2022年度版)
(2022/3/12 更新・追記)
概要資料が更新されました。詳しくはこちらの記事をご覧ください。

ホームページ制作や通販サイト制作、ネット広告配信など非常に使い勝手がいい人気の補助金も、引き続き2022年も実施されます。成長分配強化枠や新陳代謝枠、インボイス枠など、政府の方針が良く分かる申請累計が新たに設けられていますね。
中小企業もデジタル技術を使って変化していかないとどうにもならない時代が来ていると言えます。単なるホームページの制作等に本補助金を利用するのではなく、是非生産性向上に向けた設備投資、という意識を持って活用していきましょう。
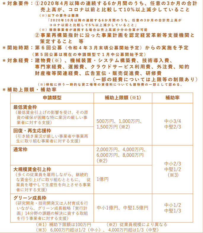
事業再構築補助金(2022年度版)

2021年は事業再構築補助金の年でした。2022年も、引き続き事業再構築補助金は大きな役割を担うことになりそうです。上限が小さくなった一方で、様々な申請類型が引き続き用意されており、小規模事業者から中堅企業までどのような規模感の企業でも使えそうな形になっています。
システム開発や新規サービス開発にとても適している補助金です。新規事業の立ち上げをお考えの方は、本補助金を使ってプロトタイプ製品を開発していくことを検討してみても良いでしょう。
IT導入補助金、事業承継・引継ぎ補助金

もの補助や事業再構築補助金の陰に隠れてしまった感のあった2021年のIT導入補助金や事業承継・引継ぎ補助金も、引き続き2022年度も募集されます。大きな変化としては、PCやタブレットなどのハードウエアも経費申請が可能となった点ですね。リモートワーク推進などにも活用ができると思います。
コロナ感染症が落ち着いてリモートワーク率が低減してきた、という東京商工会議所のレポートもありましたが、ITシステムは継続的に活用していきましょう。
2022年度の支援制度のまとめ
このように一通りをチェックしてみると、何らかの設備投資を行う際にはいずれかの支援制度が適用できる可能性はとても高いですね。活用できるかできないか、は、経営に大きなインパクトを与えるといえます。
弊社でホームページや通販サイト、システム開発、パンフレット等の制作を請け負う場合は無料で補助金申請も支援しておりますので、是非一度ご相談ください。





